【主题教育·行动】提升群众获得感 当好贴心“娘家人”
校工会坚持问题导向,深入调研查找教职工最关切的问题,把教职工群众获得感、幸福感作为检验整改成果的重要标准。9月以来,校工会组织、参与集中座谈、个别访谈、实地走访等13场次,调研86人次,发放相关工作问卷40份,收集整理对学校工会工作意见建议5条。

9月27日在东校园召开教职工代表调研座谈会
对于反映较为强烈的教职工工作压力大,工会兴趣培训活动覆盖面不够广的问题,校工会迅速响应群众需求,深度挖掘各校园资源潜力,充分激发二级工会和教职工文体协会活力,将学校的温暖关怀送到三校区五校园。9月以来,已于珠海校区开展教职工皮划艇活动、羽毛球友谊赛、插花培训活动、“我运动,我健康”教职工健身训练第二期、教职工瑜伽课程等5场广受教职工欢迎的活动;在东校园、北校园开展插花培训活动、趣味亲子活动。

9月28日珠海校区教职工皮划艇体验活动

10月“我运动 我健康”教职工健身训练第二期在广州校区、珠海校区开班

10月24日东校园插花培训

10月26日至27日珠海校区教职工羽毛球联谊赛

11月2日东校园趣味亲子活动

11月4日珠海校区插花培训
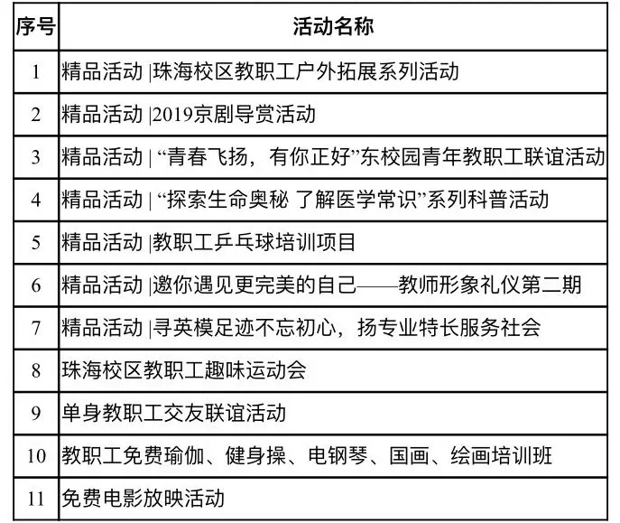
计划于年底前继续在珠海校区、北校园、东校园、举办教职工户外拓展活动,珠海校区急救培训,插花培训活动, “探索生命奥秘 了解医学常识”科普活动,“青春飞扬,有你正好”东校园青年教职工联谊活动等精品活动。
11月至12月部分活动预告

对于教职工反映的工会经费查询、报销不够方便等问题,校工会扎实推进专项整改。积极同会计核算处、友财公司研究部署推进相关工作,已于10月12日开通各单位工会经费查询功能;10月21日发布《关于在各校园(区)开展工会经费报销业务收单的通知》,提供上门服务,让师生群众办事少跑路,受到各院系教职工热烈欢迎。


